1 消息存储

消息存储是RocketMQ中最为复杂和最为重要的一部分,本节将分别从RocketMQ的消息存储整体架构、PageCache与Mmap内存映射以及RocketMQ中两种不同的刷盘方式三方面来分别展开叙述。
1.1 消息存储整体架构
消息存储架构图中主要有下面三个跟消息存储相关的文件构成。
(1) CommitLog:消息主体以及元数据的存储主体,存储Producer端写入的消息主体内容,消息内容不是定长的。单个文件大小默认1G ,文件名长度为20位,左边补零,剩余为起始偏移量,比如00000000000000000000代表了第一个文件,起始偏移量为0,文件大小为1G=1073741824;当第一个文件写满了,第二个文件为00000000001073741824,起始偏移量为1073741824,以此类推。消息主要是顺序写入日志文件,当文件满了,写入下一个文件;
(2) ConsumeQueue:消息消费队列,引入的目的主要是提高消息消费的性能,由于RocketMQ是基于主题topic的订阅模式,消息消费是针对主题进行的,如果要遍历Commitlog文件中根据topic检索消息是非常低效的。Consumer即可根据ConsumeQueue来查找待消费的消息。其中,ConsumeQueue(逻辑消费队列)作为消费消息的索引,保存了指定Topic下的队列消息在CommitLog中的起始物理偏移量offset,消息大小size和消息Tag的HashCode值。consumequeue文件可以看成是基于topic的commitlog索引文件,故consumequeue文件夹的组织方式如下:topic/queue/file三层组织结构,具体存储路径为:$HOME/store/consumequeue/{topic}/{queueId}/{fileName}。同样consumequeue文件采取定长设计,每一个条目共20个字节,分别为8字节的commitlog物理偏移量、4字节的消息长度、8字节tag hashcode,单个文件由30W个条目组成,可以像数组一样随机访问每一个条目,每个ConsumeQueue文件大小约5.72M;
(3) IndexFile:IndexFile(索引文件)提供了一种可以通过key或时间区间来查询消息的方法。Index文件的存储位置是:$HOME \store\index${fileName},文件名fileName是以创建时的时间戳命名的,固定的单个IndexFile文件大小约为400M,一个IndexFile可以保存 2000W个索引,IndexFile的底层存储设计为在文件系统中实现HashMap结构,故rocketmq的索引文件其底层实现为hash索引。
在上面的RocketMQ的消息存储整体架构图中可以看出,RocketMQ采用的是混合型的存储结构,即为Broker单个实例下所有的队列共用一个日志数据文件(即为CommitLog)来存储。RocketMQ的混合型存储结构(多个Topic的消息实体内容都存储于一个CommitLog中)针对Producer和Consumer分别采用了数据和索引部分相分离的存储结构,Producer发送消息至Broker端,然后Broker端使用同步或者异步的方式对消息刷盘持久化,保存至CommitLog中。只要消息被刷盘持久化至磁盘文件CommitLog中,那么Producer发送的消息就不会丢失。正因为如此,Consumer也就肯定有机会去消费这条消息。当无法拉取到消息后,可以等下一次消息拉取,同时服务端也支持长轮询模式,如果一个消息拉取请求未拉取到消息,Broker允许等待30s的时间,只要这段时间内有新消息到达,将直接返回给消费端。这里,RocketMQ的具体做法是,使用Broker端的后台服务线程—ReputMessageService不停地分发请求并异步构建ConsumeQueue(逻辑消费队列)和IndexFile(索引文件)数据。
1.2 页缓存与内存映射
页缓存(PageCache)是OS对文件的缓存,用于加速对文件的读写。一般来说,程序对文件进行顺序读写的速度几乎接近于内存的读写速度,主要原因就是由于OS使用PageCache机制对读写访问操作进行了性能优化,将一部分的内存用作PageCache。对于数据的写入,OS会先写入至Cache内,随后通过异步的方式由pdflush内核线程将Cache内的数据刷盘至物理磁盘上。对于数据的读取,如果一次读取文件时出现未命中PageCache的情况,OS从物理磁盘上访问读取文件的同时,会顺序对其他相邻块的数据文件进行预读取。
在RocketMQ中,ConsumeQueue逻辑消费队列存储的数据较少,并且是顺序读取,在page cache机制的预读取作用下,Consume Queue文件的读性能几乎接近读内存,即使在有消息堆积情况下也不会影响性能。而对于CommitLog消息存储的日志数据文件来说,读取消息内容时候会产生较多的随机访问读取,严重影响性能。如果选择合适的系统IO调度算法,比如设置调度算法为“Deadline”(此时块存储采用SSD的话),随机读的性能也会有所提升。
另外,RocketMQ主要通过MappedByteBuffer对文件进行读写操作。其中,利用了NIO中的FileChannel模型将磁盘上的物理文件直接映射到用户态的内存地址中(这种Mmap的方式减少了传统IO将磁盘文件数据在操作系统内核地址空间的缓冲区和用户应用程序地址空间的缓冲区之间来回进行拷贝的性能开销),将对文件的操作转化为直接对内存地址进行操作,从而极大地提高了文件的读写效率(正因为需要使用内存映射机制,故RocketMQ的文件存储都使用定长结构来存储,方便一次将整个文件映射至内存)。
1.3 消息刷盘

(1) 同步刷盘:如上图所示,只有在消息真正持久化至磁盘后RocketMQ的Broker端才会真正返回给Producer端一个成功的ACK响应。同步刷盘对MQ消息可靠性来说是一种不错的保障,但是性能上会有较大影响,一般适用于金融业务应用该模式较多。
(2) 异步刷盘:能够充分利用OS的PageCache的优势,只要消息写入PageCache即可将成功的ACK返回给Producer端。消息刷盘采用后台异步线程提交的方式进行,降低了读写延迟,提高了MQ的性能和吞吐量。
2 通信机制
RocketMQ消息队列集群主要包括NameServer、Broker(Master/Slave)、Producer、Consumer4个角色,基本通讯流程如下:
(1) Broker启动后需要完成一次将自己注册至NameServer的操作;随后每隔30s时间定时向NameServer上报Topic路由信息。
(2) 消息生产者Producer作为客户端发送消息时候,需要根据消息的Topic从本地缓存的TopicPublishInfoTable获取路由信息。如果没有则更新路由信息会从NameServer上重新拉取,同时Producer会默认每隔30s向NameServer拉取一次路由信息。
(3) 消息生产者Producer根据2)中获取的路由信息选择一个队列(MessageQueue)进行消息发送;Broker作为消息的接收者接收消息并落盘存储。
(4) 消息消费者Consumer根据2)中获取的路由信息,并再完成客户端的负载均衡后,选择其中的某一个或者某几个消息队列来拉取消息并进行消费。
从上面1)~3)中可以看出在消息生产者, Broker和NameServer之间都会发生通信(这里只说了MQ的部分通信),因此如何设计一个良好的网络通信模块在MQ中至关重要,它将决定RocketMQ集群整体的消息传输能力与最终的性能。
rocketmq-remoting 模块是 RocketMQ消息队列中负责网络通信的模块,它几乎被其他所有需要网络通信的模块(诸如rocketmq-client、rocketmq-broker、rocketmq-namesrv)所依赖和引用。为了实现客户端与服务器之间高效的数据请求与接收,RocketMQ消息队列自定义了通信协议并在Netty的基础之上扩展了通信模块。
2.1 Remoting通信类结构

2.2 协议设计与编解码
在Client和Server之间完成一次消息发送时,需要对发送的消息进行一个协议约定,因此就有必要自定义RocketMQ的消息协议。同时,为了高效地在网络中传输消息和对收到的消息读取,就需要对消息进行编解码。在RocketMQ中,RemotingCommand这个类在消息传输过程中对所有数据内容的封装,不但包含了所有的数据结构,还包含了编码解码操作。
| Header字段 | 类型 | Request说明 | Response说明 |
|---|---|---|---|
| code | int | 请求操作码,应答方根据不同的请求码进行不同的业务处理 | 应答响应码。0表示成功,非0则表示各种错误 |
| language | LanguageCode | 请求方实现的语言 | 应答方实现的语言 |
| version | int | 请求方程序的版本 | 应答方程序的版本 |
| opaque | int | 相当于requestId,在同一个连接上的不同请求标识码,与响应消息中的相对应 | 应答不做修改直接返回 |
| flag | int | 区分是普通RPC还是onewayRPC得标志 | 区分是普通RPC还是onewayRPC得标志 |
| remark | String | 传输自定义文本信息 | 传输自定义文本信息 |
| extFields | HashMap<String, String> | 请求自定义扩展信息 | 响应自定义扩展信息 |

可见传输内容主要可以分为以下4部分:
(1) 消息长度:总长度,四个字节存储,占用一个int类型;
(2) 序列化类型&消息头长度:同样占用一个int类型,第一个字节表示序列化类型,后面三个字节表示消息头长度;
(3) 消息头数据:经过序列化后的消息头数据;
(4) 消息主体数据:消息主体的二进制字节数据内容;
2.3 消息的通信方式和流程
在RocketMQ消息队列中支持通信的方式主要有同步(sync)、异步(async)、单向(oneway)
三种。其中“单向”通信模式相对简单,一般用在发送心跳包场景下,无需关注其Response。这里,主要介绍RocketMQ的异步通信流程。

2.4 Reactor多线程设计
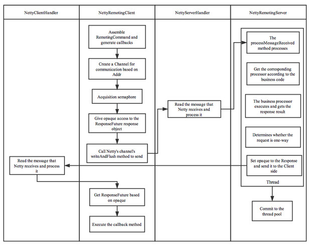
RocketMQ的RPC通信采用Netty组件作为底层通信库,同样也遵循了Reactor多线程模型,同时又在这之上做了一些扩展和优化。

上面的框图中可以大致了解RocketMQ中NettyRemotingServer的Reactor 多线程模型。一个 Reactor 主线程(eventLoopGroupBoss,即为上面的1)负责监听 TCP网络连接请求,建立好连接,创建SocketChannel,并注册到selector上。RocketMQ的源码中会自动根据OS的类型选择NIO和Epoll,也可以通过参数配置),然后监听真正的网络数据。拿到网络数据后,再丢给Worker线程池(eventLoopGroupSelector,即为上面的“N”,源码中默认设置为3),在真正执行业务逻辑之前需要进行SSL验证、编解码、空闲检查、网络连接管理,这些工作交给defaultEventExecutorGroup(即为上面的“M1”,源码中默认设置为8)去做。而处理业务操作放在业务线程池中执行,根据 RomotingCommand 的业务请求码code去processorTable这个本地缓存变量中找到对应的 processor,然后封装成task任务后,提交给对应的业务processor处理线程池来执行(sendMessageExecutor,以发送消息为例,即为上面的 “M2”)。从入口到业务逻辑的几个步骤中线程池一直再增加,这跟每一步逻辑复杂性相关,越复杂,需要的并发通道越宽。
| 线程数 | 线程名 | 线程具体说明 |
|---|---|---|
| 1 | NettyBoss_%d | Reactor 主线程 |
| N | NettyServerEPOLLSelector_%d_%d | Reactor 线程池 |
| M1 | NettyServerCodecThread_%d | Worker线程池 |
| M2 | RemotingExecutorThread_%d | 业务processor处理线程池 |
3 消息过滤
RocketMQ分布式消息队列的消息过滤方式有别于其它MQ中间件,是在Consumer端订阅消息时再做消息过滤的。RocketMQ这么做是在于其Producer端写入消息和Consumer端订阅消息采用分离存储的机制来实现的,Consumer端订阅消息是需要通过ConsumeQueue这个消息消费的逻辑队列拿到一个索引,然后再从CommitLog里面读取真正的消息实体内容,所以说到底也是还绕不开其存储结构。其ConsumeQueue的存储结构如下,可以看到其中有8个字节存储的Message Tag的哈希值,基于Tag的消息过滤正式基于这个字段值的。

主要支持如下2种的过滤方式
(1) Tag过滤方式:Consumer端在订阅消息时除了指定Topic还可以指定TAG,如果一个消息有多个TAG,可以用||分隔。其中,Consumer端会将这个订阅请求构建成一个 SubscriptionData,发送一个Pull消息的请求给Broker端。Broker端从RocketMQ的文件存储层—Store读取数据之前,会用这些数据先构建一个MessageFilter,然后传给Store。Store从 ConsumeQueue读取到一条记录后,会用它记录的消息tag hash值去做过滤,由于在服务端只是根据hashcode进行判断,无法精确对tag原始字符串进行过滤,故在消息消费端拉取到消息后,还需要对消息的原始tag字符串进行比对,如果不同,则丢弃该消息,不进行消息消费。
(2) SQL92的过滤方式:这种方式的大致做法和上面的Tag过滤方式一样,只是在Store层的具体过滤过程不太一样,真正的 SQL expression 的构建和执行由rocketmq-filter模块负责的。每次过滤都去执行SQL表达式会影响效率,所以RocketMQ使用了BloomFilter避免了每次都去执行。SQL92的表达式上下文为消息的属性。
4 负载均衡
RocketMQ中的负载均衡都在Client端完成,具体来说的话,主要可以分为Producer端发送消息时候的负载均衡和Consumer端订阅消息的负载均衡。
4.1 Producer的负载均衡
Producer端在发送消息的时候,会先根据Topic找到指定的TopicPublishInfo,在获取了TopicPublishInfo路由信息后,RocketMQ的客户端在默认方式下selectOneMessageQueue()方法会从TopicPublishInfo中的messageQueueList中选择一个队列(MessageQueue)进行发送消息。具体的容错策略均在MQFaultStrategy这个类中定义。这里有一个sendLatencyFaultEnable开关变量,如果开启,在随机递增取模的基础上,再过滤掉not available的Broker代理。所谓的”latencyFaultTolerance”,是指对之前失败的,按一定的时间做退避。例如,如果上次请求的latency超过550Lms,就退避3000Lms;超过1000L,就退避60000L;如果关闭,采用随机递增取模的方式选择一个队列(MessageQueue)来发送消息,latencyFaultTolerance机制是实现消息发送高可用的核心关键所在。
4.2 Consumer的负载均衡
在RocketMQ中,Consumer端的两种消费模式(Push/Pull)都是基于拉模式来获取消息的,而在Push模式只是对pull模式的一种封装,其本质实现为消息拉取线程在从服务器拉取到一批消息后,然后提交到消息消费线程池后,又“马不停蹄”的继续向服务器再次尝试拉取消息。如果未拉取到消息,则延迟一下又继续拉取。在两种基于拉模式的消费方式(Push/Pull)中,均需要Consumer端在知道从Broker端的哪一个消息队列—队列中去获取消息。因此,有必要在Consumer端来做负载均衡,即Broker端中多个MessageQueue分配给同一个ConsumerGroup中的哪些Consumer消费。
1、Consumer端的心跳包发送
在Consumer启动后,它就会通过定时任务不断地向RocketMQ集群中的所有Broker实例发送心跳包(其中包含了,消息消费分组名称、订阅关系集合、消息通信模式和客户端id的值等信息)。Broker端在收到Consumer的心跳消息后,会将它维护在ConsumerManager的本地缓存变量—consumerTable,同时并将封装后的客户端网络通道信息保存在本地缓存变量—channelInfoTable中,为之后做Consumer端的负载均衡提供可以依据的元数据信息。
2、Consumer端实现负载均衡的核心类—RebalanceImpl
在Consumer实例的启动流程中的启动MQClientInstance实例部分,会完成负载均衡服务线程—RebalanceService的启动(每隔20s执行一次)。通过查看源码可以发现,RebalanceService线程的run()方法最终调用的是RebalanceImpl类的rebalanceByTopic()方法,该方法是实现Consumer端负载均衡的核心。这里,rebalanceByTopic()方法会根据消费者通信类型为“广播模式”还是“集群模式”做不同的逻辑处理。这里主要来看下集群模式下的主要处理流程:
(1) 从rebalanceImpl实例的本地缓存变量—topicSubscribeInfoTable中,获取该Topic主题下的消息消费队列集合(mqSet);
(2) 根据topic和consumerGroup为参数调用mQClientFactory.findConsumerIdList()方法向Broker端发送获取该消费组下消费者Id列表的RPC通信请求(Broker端基于前面Consumer端上报的心跳包数据而构建的consumerTable做出响应返回,业务请求码:GET_CONSUMER_LIST_BY_GROUP);
(3) 先对Topic下的消息消费队列、消费者Id排序,然后用消息队列分配策略算法(默认为:消息队列的平均分配算法),计算出待拉取的消息队列。这里的平均分配算法,类似于分页的算法,将所有MessageQueue排好序类似于记录,将所有消费端Consumer排好序类似页数,并求出每一页需要包含的平均size和每个页面记录的范围range,最后遍历整个range而计算出当前Consumer端应该分配到的记录(这里即为:MessageQueue)。

(4) 然后,调用updateProcessQueueTableInRebalance()方法,具体的做法是,先将分配到的消息队列集合(mqSet)与processQueueTable做一个过滤比对。

上图中processQueueTable标注的红色部分,表示与分配到的消息队列集合mqSet互不包含。将这些队列设置Dropped属性为true,然后查看这些队列是否可以移除出processQueueTable缓存变量,这里具体执行removeUnnecessaryMessageQueue()方法,即每隔1s 查看是否可以获取当前消费处理队列的锁,拿到的话返回true。如果等待1s后,仍然拿不到当前消费处理队列的锁则返回false。如果返回true,则从processQueueTable缓存变量中移除对应的Entry;
上图中processQueueTable的绿色部分,表示与分配到的消息队列集合mqSet的交集。判断该ProcessQueue是否已经过期了,在Pull模式的不用管,如果是Push模式的,设置Dropped属性为true,并且调用removeUnnecessaryMessageQueue()方法,像上面一样尝试移除Entry;
最后,为过滤后的消息队列集合(mqSet)中的每个MessageQueue创建一个ProcessQueue对象并存入RebalanceImpl的processQueueTable队列中(其中调用RebalanceImpl实例的computePullFromWhere(MessageQueue mq)方法获取该MessageQueue对象的下一个进度消费值offset,随后填充至接下来要创建的pullRequest对象属性中),并创建拉取请求对象—pullRequest添加到拉取列表—pullRequestList中,最后执行dispatchPullRequest()方法,将Pull消息的请求对象PullRequest依次放入PullMessageService服务线程的阻塞队列pullRequestQueue中,待该服务线程取出后向Broker端发起Pull消息的请求。其中,可以重点对比下,RebalancePushImpl和RebalancePullImpl两个实现类的dispatchPullRequest()方法不同,RebalancePullImpl类里面的该方法为空,这样子也就回答了上一篇中最后的那道思考题了。
消息消费队列在同一消费组不同消费者之间的负载均衡,其核心设计理念是在一个消息消费队列在同一时间只允许被同一消费组内的一个消费者消费,一个消息消费者能同时消费多个消息队列。
5 事务消息
Apache RocketMQ在4.3.0版中已经支持分布式事务消息,这里RocketMQ采用了2PC的思想来实现了提交事务消息,同时增加一个补偿逻辑来处理二阶段超时或者失败的消息,如下图所示。

5.1 RocketMQ事务消息流程概要
上图说明了事务消息的大致方案,其中分为两个流程:正常事务消息的发送及提交、事务消息的补偿流程。
1.事务消息发送及提交:
(1) 发送消息(half消息)。
(2) 服务端响应消息写入结果。
(3) 根据发送结果执行本地事务(如果写入失败,此时half消息对业务不可见,本地逻辑不执行)。
(4) 根据本地事务状态执行Commit或者Rollback(Commit操作生成消息索引,消息对消费者可见)
2.补偿流程:
(1) 对没有Commit/Rollback的事务消息(pending状态的消息),从服务端发起一次“回查”
(2) Producer收到回查消息,检查回查消息对应的本地事务的状态
(3) 根据本地事务状态,重新Commit或者Rollback
其中,补偿阶段用于解决消息Commit或者Rollback发生超时或者失败的情况。
5.2 RocketMQ事务消息设计
1.事务消息在一阶段对用户不可见
在RocketMQ事务消息的主要流程中,一阶段的消息如何对用户不可见。其中,事务消息相对普通消息最大的特点就是一阶段发送的消息对用户是不可见的。那么,如何做到写入消息但是对用户不可见呢?RocketMQ事务消息的做法是:如果消息是half消息,将备份原消息的主题与消息消费队列,然后改变主题为RMQ_SYS_TRANS_HALF_TOPIC。由于消费组未订阅该主题,故消费端无法消费half类型的消息,然后RocketMQ会开启一个定时任务,从Topic为RMQ_SYS_TRANS_HALF_TOPIC中拉取消息进行消费,根据生产者组获取一个服务提供者发送回查事务状态请求,根据事务状态来决定是提交或回滚消息。
在RocketMQ中,消息在服务端的存储结构如下,每条消息都会有对应的索引信息,Consumer通过ConsumeQueue这个二级索引来读取消息实体内容,其流程如下:

RocketMQ的具体实现策略是:写入的如果事务消息,对消息的Topic和Queue等属性进行替换,同时将原来的Topic和Queue信息存储到消息的属性中,正因为消息主题被替换,故消息并不会转发到该原主题的消息消费队列,消费者无法感知消息的存在,不会消费。其实改变消息主题是RocketMQ的常用“套路”,回想一下延时消息的实现机制。
2.Commit和Rollback操作以及Op消息的引入
在完成一阶段写入一条对用户不可见的消息后,二阶段如果是Commit操作,则需要让消息对用户可见;如果是Rollback则需要撤销一阶段的消息。先说Rollback的情况。对于Rollback,本身一阶段的消息对用户是不可见的,其实不需要真正撤销消息(实际上RocketMQ也无法去真正的删除一条消息,因为是顺序写文件的)。但是区别于这条消息没有确定状态(Pending状态,事务悬而未决),需要一个操作来标识这条消息的最终状态。RocketMQ事务消息方案中引入了Op消息的概念,用Op消息标识事务消息已经确定的状态(Commit或者Rollback)。如果一条事务消息没有对应的Op消息,说明这个事务的状态还无法确定(可能是二阶段失败了)。引入Op消息后,事务消息无论是Commit或者Rollback都会记录一个Op操作。Commit相对于Rollback只是在写入Op消息前创建Half消息的索引。
3.Op消息的存储和对应关系
RocketMQ将Op消息写入到全局一个特定的Topic中通过源码中的方法—TransactionalMessageUtil.buildOpTopic();这个Topic是一个内部的Topic(像Half消息的Topic一样),不会被用户消费。Op消息的内容为对应的Half消息的存储的Offset,这样通过Op消息能索引到Half消息进行后续的回查操作。

4.Half消息的索引构建
在执行二阶段Commit操作时,需要构建出Half消息的索引。一阶段的Half消息由于是写到一个特殊的Topic,所以二阶段构建索引时需要读取出Half消息,并将Topic和Queue替换成真正的目标的Topic和Queue,之后通过一次普通消息的写入操作来生成一条对用户可见的消息。所以RocketMQ事务消息二阶段其实是利用了一阶段存储的消息的内容,在二阶段时恢复出一条完整的普通消息,然后走一遍消息写入流程。
5.如何处理二阶段失败的消息?
如果在RocketMQ事务消息的二阶段过程中失败了,例如在做Commit操作时,出现网络问题导致Commit失败,那么需要通过一定的策略使这条消息最终被Commit。RocketMQ采用了一种补偿机制,称为“回查”。Broker端对未确定状态的消息发起回查,将消息发送到对应的Producer端(同一个Group的Producer),由Producer根据消息来检查本地事务的状态,进而执行Commit或者Rollback。Broker端通过对比Half消息和Op消息进行事务消息的回查并且推进CheckPoint(记录那些事务消息的状态是确定的)。
值得注意的是,rocketmq并不会无休止的的信息事务状态回查,默认回查15次,如果15次回查还是无法得知事务状态,rocketmq默认回滚该消息。
6 消息查询
RocketMQ支持按照下面两种维度(“按照Message Id查询消息”、“按照Message Key查询消息”)进行消息查询。
6.1 按照MessageId查询消息
RocketMQ中的MessageId的长度总共有16字节,其中包含了消息存储主机地址(IP地址和端口),消息Commit Log offset。“按照MessageId查询消息”在RocketMQ中具体做法是:Client端从MessageId中解析出Broker的地址(IP地址和端口)和Commit Log的偏移地址后封装成一个RPC请求后通过Remoting通信层发送(业务请求码:VIEW_MESSAGE_BY_ID)。Broker端走的是QueryMessageProcessor,读取消息的过程用其中的 commitLog offset 和 size 去 commitLog 中找到真正的记录并解析成一个完整的消息返回。
6.2 按照Message Key查询消息
“按照Message Key查询消息”,主要是基于RocketMQ的IndexFile索引文件来实现的。RocketMQ的索引文件逻辑结构,类似JDK中HashMap的实现。索引文件的具体结构如下:

IndexFile索引文件为用户提供通过“按照Message Key查询消息”的消息索引查询服务,IndexFile文件的存储位置是:$HOME\store\index${fileName},文件名fileName是以创建时的时间戳命名的,文件大小是固定的,等于40+500W*4+2000W*20= 420000040个字节大小。如果消息的properties中设置了UNIQ_KEY这个属性,就用 topic + “#” + UNIQ_KEY的value作为 key 来做写入操作。如果消息设置了KEYS属性(多个KEY以空格分隔),也会用 topic + “#” + KEY 来做索引。
其中的索引数据包含了Key Hash/CommitLog Offset/Timestamp/NextIndex offset 这四个字段,一共20 Byte。NextIndex offset 即前面读出来的 slotValue,如果有 hash冲突,就可以用这个字段将所有冲突的索引用链表的方式串起来了。Timestamp记录的是消息storeTimestamp之间的差,并不是一个绝对的时间。整个Index File的结构如图,40 Byte 的Header用于保存一些总的统计信息,4*500W的 Slot Table并不保存真正的索引数据,而是保存每个槽位对应的单向链表的头。20*2000W 是真正的索引数据,即一个 Index File 可以保存 2000W个索引。
“按照Message Key查询消息”的方式,RocketMQ的具体做法是,主要通过Broker端的QueryMessageProcessor业务处理器来查询,读取消息的过程就是用topic和key找到IndexFile索引文件中的一条记录,根据其中的commitLog offset从CommitLog文件中读取消息的实体内容。
